TechHype
Вопросы с собеседований: Жизненный цикл UIViewController
UIViewController является основным классом UIKit для управления пользовательским интерфейсом в iOS-приложениях.
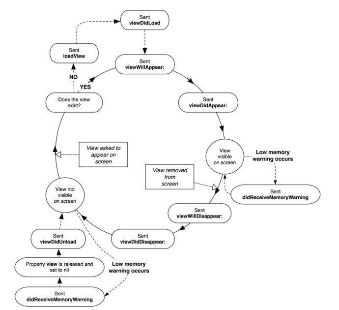
UIViewController является основным классом UIKit для управления пользовательским интерфейсом в iOS-приложениях. Он управляет жизненным циклом представления (view) и связанными с ним событиями. Вот основные методы, которые определяют жизненный цикл UIViewController в Swift:
init(coder:): Этот метод вызывается, когда жизненный цикл UIViewController контроллера начинается и он загружается из файла XIB или storyboard. В этом методе вы можете произвести инициализацию, которая требуется после загрузки контроллера из интерфейса.loadView(): Этот метод вызывается, когда вам нужно создать и загрузить иерархию представлений контроллера. Если вы используете XIB или storyboard для определения пользовательского интерфейса, этот метод часто не требуется, поскольку представление загружается автоматически.viewDidLoad(): Этот метод вызывается после загрузки иерархии представлений в память. Это место, где вы обычно выполняете настройку пользовательского интерфейса и другие подготовительные операции, которые требуют доступа к представлению.viewWillAppear(_:): Этот метод вызывается перед тем, как представление контроллера станет видимым на экране. Вы можете использовать его для выполнения дополнительной настройки перед отображением контента.viewDidAppear(_:): Этот метод вызывается, когда представление контроллера уже видно на экране. Здесь вы можете выполнить операции, которые должны произойти сразу после отображения представления, такие как начало анимаций или загрузка данных.viewWillDisappear(_:): Этот метод вызывается перед тем, как представление контроллера будет скрыто. Это место, где вы можете подготовиться к скрытию контента, например, сохранить изменения в данных или отменить анимации.viewDidDisappear(_:): Этот метод вызывается после того, как представление контроллера уже скрыто. Здесь вы можете выполнить завершающие действия, связанные с отображением, такие как освобождение ресурсов или прекращение анимаций.deinit: Этот метод вызывается, когда жизненный цикл UIViewController заканчивается и объект контроллера уничтожается. Здесь вы можете выполнить финализирующие операции, такие как освобождение ресурсов или отписка от наблюдателей.
Вот пример использования этих методов в классе UIViewController на Swift:
import UIKit class MyViewController: UIViewController { override func viewDidLoad() { super.viewDidLoad() // Выполнить настройку пользовательского интерфейса и другие подготовительные операции. } override func viewWillAppear(_ animated: Bool) { super.viewWillAppear(animated) // Выполнить операции перед отображением контента. } override func viewDidAppear(_ animated: Bool) { super.viewDidAppear(animated) // Выполнить операции после отображения контента. } override func viewWillDisappear(_ animated: Bool) { super.viewWillDisappear(animated) // Выполнить операции перед скрытием контента. } override func viewDidDisappear(_ animated: Bool) { super.viewDidDisappear(animated) // Выполнить завершающие действия после скрытия контента. } deinit { // Выполнить финализирующие операции перед уничтожением объекта контроллера. } }
Таким образом, реализация этих методов позволяет эффективно управлять жизненным циклом UIViewController и выполнить необходимые действия на различных этапах этого цикла.
Особенности управления UIViewController
Управление UIViewController включает в себя несколько особенностей, которые важно учитывать при разработке iOS-приложений. Ниже перечислены некоторые из основных особенностей:
- Жизненный цикл: Как уже обсуждалось ранее,
UIViewControllerимеет свой собственный жизненный цикл, состоящий из различных методов, которые вызываются в различные моменты времени при создании, отображении, скрытии и уничтожении контроллера. Понимание этого цикла и правильная реализация соответствующих методов позволяет эффективно управлять поведением контроллера. - Управление памятью:
UIViewControllerимеет связанные с ним представления, ресурсы и другие объекты. Важно правильно управлять памятью, освобождая ресурсы в нужные моменты времени, чтобы избежать утечек памяти и неэффективного использования ресурсов устройства. - Контроль навигации:
UIViewControllerчасто используется в контексте навигации между различными экранами приложения. Основные контроллеры навигации, такие какUINavigationController, позволяют управлять стеком контроллеров и переходами между ними. - Передача данных между контроллерами: В приложениях часто требуется передача данных между различными экранами, управляемыми
UIViewController. Это может включать передачу данных назад при возврате на предыдущий экран, передачу данных при переходе на новый экран или использование глобальных объектов для обмена данными. - Обработка внешних событий: Контроллеры могут реагировать на различные внешние события, такие как изменения ориентации устройства, ввод сенсорного экрана, клавиатуры и другие. Обработка этих событий позволяет создавать более интерактивные и отзывчивые пользовательские интерфейсы.
- Пользовательские анимации:
UIViewControllerпозволяет создавать пользовательские анимации при отображении и скрытии представлений, а также при переходах между экранами. Правильное использование анимаций может улучшить пользовательский опыт и сделать приложение более привлекательным. - Адаптация к различным устройствам и ориентациям: iOS-устройства имеют разные размеры экранов и ориентации, поэтому важно учитывать адаптивность при разработке пользовательского интерфейса.
UIViewControllerпредоставляет средства для создания адаптивного и масштабируемого интерфейса, который будет хорошо выглядеть на различных устройствах.
Управление UIViewController требует хорошего понимания его возможностей и особенностей, а также умения эффективно использовать его функционал для создания качественных iOS-приложений.
Ссылки
- Другие вопросы с собеседований
-
Аналитика магазинов3 недели назад
Мобильный рынок Ближнего Востока: исследование Bidease и Sensor Tower выявляет драйверы роста
-
Интегрированные среды разработки4 недели назад
Chad: The Brainrot IDE — дикая среда разработки с играми и развлечениями
-
Новости3 недели назад
Видео и подкасты о мобильной разработке 2025.46
-
Видео и подкасты для разработчиков2 недели назад
Разбор кода: iOS-приложение для управления личными финансами на Swift. Часть 1


